Cybermobbing Österreich
(Cyber-Bullying, Cyber-Stalking)
Cybermobbing und Cyberstalking sind ernsthafte Phänomene, die durch die fortschreitende Digitalisierung in unserer Gesellschaft verstärkt auftreten.
In der heutigen Gesellschaft spielt die digitale Vernetzung eine zentrale Rolle, was jedoch auch neue Herausforderungen mit sich bringt. Cybermobbing und -stalking haben nicht nur direkte Auswirkungen auf die Opfer, sondern beeinflussen auch das soziale Gefüge und das Vertrauen in digitale Plattformen. Insbesondere Jugendliche sind gefährdet, da sie vermehrt online aktiv sind. Prävention, Sensibilisierung und rechtliche Maßnahmen sind entscheidend, um diesen bedenklichen Trends entgegenzuwirken und eine sichere digitale Umgebung zu fördern.
Ungeachtet rechtlicher Aspekte versteht man unter Cybermobbing und Cyberstalking die Belästigung, Bedrohung oder Beleidigung einer Person die im Wege einer Telekommunikation, beispielsweise über das Internet, soziale Medien oder elektronische Kommunikationsmittel, erfolgt. Dies kann in Form von diffamierenden Kommentaren, Veröffentlichung peinlicher Informationen oder der Verbreitung von manipulierten Bildern geschehen. Bei Jugendlichen und bisweilen Kindern. Cyberstalking bezeichnet das wiederholte, beabsichtigte und belästigende Verfolgen oder Bedrohen einer Person im Internet. Dies kann von obsessiven Nachrichten bis hin zur Verbreitung persönlicher Daten reichen und hat oft ernsthafte Auswirkungen auf die psychische Gesundheit der Betroffenen. Die Gesetzgebung war in den letzten Jahren bemüht diesen zunehmenden Problemen hinreichend Rechnung zu tragen, weshalb es in den letzten Jahren immer wieder zu gesetzlichen Novellierungen gekommen ist.
Ziel dieses Artikels ist es Ihnen einen ersten Überblick zu den rechtlichen Aspekten zu diesem Thema zu verschaffen. Wenn Sie Opfer von Cybermobbing geworden sind, oder seitens einer anderen Person bezichtigt wurden und nun von der Polizei eine Ladung erhalten haben, so können Sie mich gerne anrufen oder eine Email schreiben und einen Termin für ein Beratungsgespräch vereinbaren.
Strafverteidiger Mag. Zaid Rauf: Ihr Anwalt für Strafrecht in Wien:
- Mail: office@ra-rauf.at
- Tel: 06766017746
- Web: https://ra-rauf.at
Inhaltsverzeichnis
Was bedeutet Cybermobbing oder Cyberbulling im allgemeinen?
Cyber-Mobbing und Cyber-Bullying sind Phänomene, die sich auf vorsätzliche digitale Formen von Belästigung, Bedrohung, Beleidigung oder Bloßstellung beziehen.
Diese unangemessenen Verhaltensweisen finden mittels elektronischer Kommunikationsmittel wie Mobilgeräten (Handy) oder im Internet statt. Der Kern dieser negativen Interaktionen besteht darin, dass Täter gezielt digitale Plattformen nutzen, um ihre Opfer zu schädigen. Beide Begriffe umfassen eine breite Palette schädlicher Handlungen, die von verbalen Angriffen bis zu komplexeren, manipulativen Methoden reichen.
Beim Cyber-Mobbing geht es oft darum, eine Gruppe von Menschen gegen eine Einzelperson zu mobilisieren, um sie zu belästigen oder zu isolieren. Dies kann durch die Verbreitung von Gerüchten, das Teilen von persönlichen Informationen oder das gezielte Verbreiten von Diffamierungen geschehen. Cyber-Bullying hingegen fokussiert sich eher auf individuelle Opfer und kann verschiedene Formen annehmen, darunter direkte Beleidigungen, Bedrohungen oder die Veröffentlichung von peinlichem Material.
Der Tatbestand wird zum Beispiel beim Verschicken von Nacktbildern, der Veröffentlichung von Angaben zur sexuellen Ausrichtung oder auch bei der Bekanntmachung von Informationen über den Gesundheitsstatus erfüllt
Die Auswirkungen von Cyber-Mobbing und Cyber-Bullying auf die Opfer sind beträchtlich. Sie reichen von emotionalen Belastungen bis hin zu ernsthaften psychischen Gesundheitsproblemen. Das permanente digitale Umfeld ermöglicht eine kontinuierliche Belästigung, die oft schwer zu entkommen ist, was die Gefährdung der Opfer weiter verstärkt.

Was bedeutet Cybermobbing oder Cyberstalking im rechtlichen Sinne? § 107c StG B
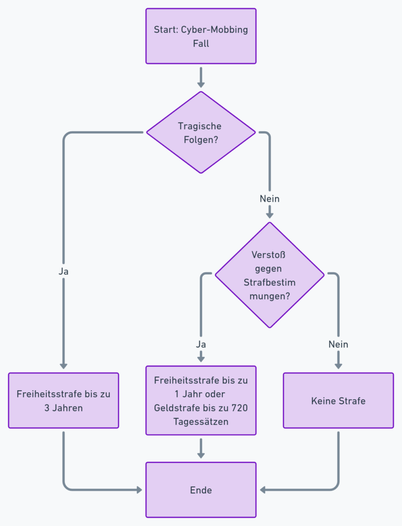
Die Sanktionen für Cyber-Mobbing sind nicht zu vernachlässigen. Bei einem Verstoß gegen die Strafbestimmungen sieht das Gesetz eine Freiheitsstrafe von bis zu einem Jahr oder eine Geldstrafe bis zu 720 Tagessätzen vor. Diese Strafen sollen als Abschreckung dienen und verdeutlichen die ernste Haltung des Gesetzgebers gegenüber Cyber-Mobbing.
Besonders bedeutsam ist die Konsequenz bei tragischen Folgen wie Selbstmord oder Selbstmordversuchen der betroffenen Person. In solchen Fällen kann die Täterin oder der Täter mit einer Freiheitsstrafe von bis zu drei Jahren bestraft werden. Dies unterstreicht die rechtliche Verantwortung und den Ernst der Konsequenzen, wenn Cyber-Mobbing zu extremen psychischen Belastungen oder tragischen Auswirkungen führt.
Die Einführung dieser Strafbestimmungen markiert einen wichtigen Schritt im Schutz vor digitaler Belästigung und betont die Verpflichtung der Gesellschaft, ihre Mitglieder vor den schädlichen Auswirkungen von Cyber-Mobbing zu bewahren.

Welche Strafen drohen by CyberMobbing oder Cyberstalking?
Die Sanktionen für Cyber-Mobbing sind nicht zu vernachlässigen. Bei einem Verstoß gegen die Strafbestimmungen sieht das Gesetz eine Freiheitsstrafe von bis zu einem Jahr oder eine Geldstrafe bis zu 720 Tagessätzen vor. Diese Strafen sollen als Abschreckung dienen und verdeutlichen die ernste Haltung des Gesetzgebers gegenüber Cyber-Mobbing.
Besonders bedeutsam ist die Konsequenz bei tragischen Folgen wie Selbstmord oder Selbstmordversuchen der betroffenen Person. In solchen Fällen kann die Täterin oder der Täter mit einer Freiheitsstrafe von bis zu drei Jahren bestraft werden. Dies unterstreicht die rechtliche Verantwortung und den Ernst der Konsequenzen, wenn Cyber-Mobbing zu extremen psychischen Belastungen oder tragischen Auswirkungen führt.
Die Einführung dieser Strafbestimmungen markiert einen wichtigen Schritt im Schutz vor digitaler Belästigung und betont die Verpflichtung der Gesellschaft, ihre Mitglieder vor den schädlichen Auswirkungen von Cyber-Mobbing zu bewahren.
Weitere Gesetze nach dem StGB:
Der rechtliche Rahmen zur Bekämpfung verschiedener Formen digitaler Belästigung und Verletzung der Privatsphäre ist in weiteren Bestimmungen des StGB in Österreich allenfalls geschützt.
Datenbeschädigung § 126a StGB:
Automationsunterstützte Manipulation, Löschung oder Unbrauchbarmachung von Daten einer anderen Person ist strafbar. Dies schützt nicht nur individuelle Informationen, sondern auch die Integrität digitaler Kommunikation.
Üble Nachrede § 111 STGB: Das Äußern von verächtlichen Vorwürfen in Gegenwart Dritter ist untersagt. Diese Bestimmung zielt darauf ab, Rufschädigung und persönliche Diffamierung zu verhindern, indem falsche Anschuldigungen vermieden werden.
Nötigung § 105 StGB:
Gewalt oder gefährliche Drohungen zur Erzwingung von Handlungen, Duldung oder Unterlassung sind strafbar. Insbesondere die Drohung mit der Veröffentlichung sensibler Informationen soll unterbunden werden.
Kreditschädigung § 152 StGB:
Die Verbreitung falscher Tatsachen, die das Fortkommen einer Person gefährden, ist nicht erlaubt. Dies schützt vor Rufschädigung, die finanzielle und berufliche Konsequenzen haben kann.
Verleumdung § 297 StGB:
Das fälschliche Verdächtigen einer Person einer strafbaren Handlung, obwohl klar ist, dass der Vorwurf nicht zutrifft, ist untersagt. Dies soll vor ungerechtfertigten behördlichen Konsequenzen schützen.
Beleidigung § 115 StGB:
Öffentliches Beschimpfen oder Verspotten einer Person ist verboten. Der Schutz der persönlichen Würde steht hier im Vordergrund.
Pornografische Darstellungen Minderjähriger § 207 a StGB:
Herstellung, Veröffentlichung oder Verbreitung von sexuell expliziten Inhalten mit Minderjährigen ist strafbar. Dies soll den Schutz von Minderjährigen in der digitalen Sphäre gewährleisten.
Mediengesetz
Im Zusammenhang mit Cyberstalking gewinnt das Mediengesetz zusätzliche Relevanz, da es nicht nur traditionelle Medien, sondern auch öffentliche Websites abdeckt und Cyberstalking oft in digitalen Räumen stattfindet.
Opfer von übler Nachrede, Beschimpfungen, Verspottung oder der Verletzung des höchstpersönlichen Lebensbereichs können sich gemäß dem Mediengesetz gegen Cyberstalking wehren. Die rechtlichen Bestimmungen ermöglichen es den Betroffenen, Schadenersatz zu fordern, wenn sie online diffamiert oder belästigt werden. Dies zeigt die Notwendigkeit, digitale Plattformen in den Schutzmechanismus einzubeziehen, um Opfern von Cyberstalking ein rechtliches Instrumentarium zur Verfügung zu stellen.
Die Erweiterung des Geltungsbereichs des Mediengesetzes auf öffentliche Websites unterstreicht den Wandel der Kommunikationslandschaft und die Relevanz von rechtlichen Instrumenten, um den Schutz der Individuen in der digitalen Sphäre zu gewährleisten. Somit bildet das Mediengesetz eine Grundlage, um Opfern von Cyberstalking Mittel zur Gegenwehr und zur Durchsetzung ihrer Rechte zu bieten, wenn sie online Opfer von Rufschädigung und persönlichen Angriffen werden.
Urheberrecht
Im Kontext des Cyberstalkings gewinnt das Urheberrechtsgesetz, insbesondere der Brief- und Bildnisschutz, zusätzliche Bedeutung.
Im Falle des Briefschutzes kann das Cyberstalking die Verbreitung vertraulicher digitaler Kommunikation einschließen, was eine schwerwiegende Verletzung der Privatsphäre darstellt. Das unerlaubte Zugreifen auf private E-Mails, Nachrichten oder andere digitale Kommunikationsmittel, die für die Öffentlichkeit nicht bestimmt sind, könnte als Verletzung des Briefschutzes betrachtet werden.
Der Bildnisschutz gewinnt an Relevanz, wenn es um die Veröffentlichung von Fotos geht, die die betroffene Person bloßstellen. Im Kontext von Cyberstalking könnte dies bedeuten, dass unautorisierte Veröffentlichungen von intimen oder peinlichen Bildern online geschehen, um das Opfer zu demütigen oder zu belästigen.
Die Einbindung des Urheberrechtsgesetzes in den Kontext des Cyberstalkings unterstreicht die Notwendigkeit, digitale Interaktionen zu regulieren und den Schutz der Privatsphäre sowie die Wahrung der persönlichen Würde in der digitalen Sphäre sicherzustellen. In diesem Sinne dienen die Bestimmungen des Urheberrechtsgesetzes als rechtliche Werkzeuge, um die Opfer von Cyberstalking vor möglichen Verletzungen ihrer geistigen und persönlichen Rechte zu schützen.
Fazit:Cybermobbing in Österreich
Cybermobbing und Cyberstalking sind ernsthafte Herausforderungen in unserer digitalisierten Gesellschaft. Mit der verstärkten Nutzung digitaler Medien und aufgrund der Anonymität des Internets steigt die Anfälligkeit für Belästigung, Bedrohung und Verletzung des persönlichen Lebensbereichs, insbesondere bei Jugendlichen. Dieses Phänomen beeinträchtigen nicht nur die direkt Betroffenen, sondern haben auch Auswirkungen auf das soziale Gefüge und das Vertrauen in digitale Plattformen.
Um diesem bedenklichen Trend entgegenzuwirken, sind Prävention, Sensibilisierung und rechtliche Maßnahmen entscheidend. Insbesondere Kinder und Jugendliche, die vermehrt online aktiv sind, benötigen Schutzmechanismen vor den negativen Folgen von Cybermobbing und -stalking.
Die rechtlichen Aspekte dieses Problems sind in verschiedenen Gesetzen verankert, darunter das Strafgesetzbuch (StGB) in Österreich. Cybermobbing wird seit 2016 als strafbares Delikt betrachtet, und die Gesetzgebung hat klare Bestimmungen eingeführt, um Opfer zu schützen. Bei Verstößen drohen Freiheitsstrafen oder Geldstrafen, insbesondere wenn die Handlungen schwerwiegende Konsequenzen wie Selbstmord zur Folge haben.
Ein Anwalt kann in solchen Fällen von entscheidender Hilfe sein. Von der Beratung über die Einreichung von Schadenersatzansprüchen bis zur Vertretung vor Gericht kann ein Anwalt Opfern von Cybermobbing und -stalking Unterstützung bieten. Die rechtlichen Instrumente, darunter auch das Mediengesetz und das Urheberrecht, sind entscheidend, um Opfer vor Rufschädigung und Verletzungen der Privatsphäre zu schützen. Insgesamt markiert die rechtliche Entwicklung einen wichtigen Schutzmechanismus, der Opfern von Cyberbelästigung die Möglichkeit gibt, ihre Rechte wirksam durchzusetzen.
PS: Lesen Sie sich auch meinen Artikel zum Thema Beharrliche Verfolgung & Stalking durch.